Product Summary
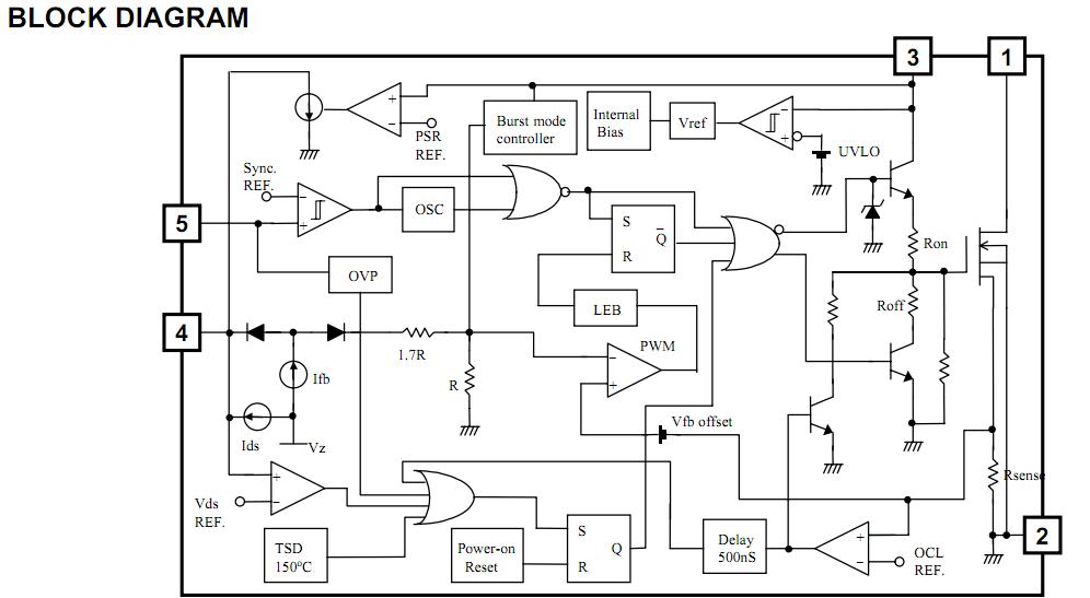
The KA5Q0765RT is a SPS product specially designed for an off-line SMPS with minimal external components. The KA5Q0765RT consist of high voltage power SenseFET and current mode PWM IC. Included PWM controller features integrated fixed oscillator, under voltage lock out, leading edge blanking, optimized gate turn-on/turn- off driver, thermal shut down protection, over voltage protection, and temperature compensated precision current sources for loop compensation and fault protection circuitry. Compared to discrete MOSFET and controller or RCC switching converter solution, the KA5Q0765RT can reduce total component count, design size, and weight and at the same time increase efficiency, productivity, and system reliability. The KA5Q0765RT has a basic platform well suited for cost-effective design in Quasi-Resonant Converter as C-TV power supply.
Parametrics
KA5Q0765RT absolute maximum ratings: (1)Drain-source (GND) voltage, VDSS: 650 V; (2)Drain-Gate voltage (RGS=1MΩ)VDGR: 650 V; (3)Gate-source (GND) voltage VGS: ±30 V; (4)Drain current pulsed, IDM: 28.0 ADC; (5)Single pulsed avalanche energy, EAS: 570 mJ; (6)Avalanche current, IAS: 20 A; (7)Continuous drain current (TC=25℃) ID: 7.0 ADC; (8)Continuous drain current (TC=100℃) ID: 5.6 ADC; (9)Supply voltage VCC: 30 V; (10)Analog input voltage range VFB: ?0.3 to VSD V; (11)Total power dissipation PD (wt H/S): 135 W; (12)Operating temperature TOPR: -25 to +85℃; (13)Storage temperature TSTG: -55 to +150℃.
Features
KA5Q0765RT features: (1)Quasi Resonant Converter Controller; (2)Internal Burst mode Controller for Stand-by mode; (3)Pulse by pulse current limiting; (4)Over current Latch protection; (5)Over voltage protection (Vsync: Min. 11V); (6)Internal thermal shutdown function; (7)Under voltage lockout; (8)Internal high voltage sense FET; (9)Auto-restart mode.
Diagrams

| Image | Part No | Mfg | Description | ![]() |
Pricing (USD) |
Quantity | ||||
|---|---|---|---|---|---|---|---|---|---|---|
![]() |
![]() KA5Q0765RT |
![]() Other |
![]() |
![]() Data Sheet |
![]() Negotiable |
|
||||
![]() |
![]() KA5Q0765RTHYDTU |
![]() Fairchild Semiconductor |
![]() Power Switch ICs - Power Distribution |
![]() Data Sheet |
![]() Negotiable |
|
||||
![]() |
![]() KA5Q0765RTYDTU |
![]() Fairchild Semiconductor |
![]() Power Switch ICs - Power Distribution 7A/650V QRC Power Switch |
![]() Data Sheet |
![]() Negotiable |
|
||||
![]() |
![]() KA5Q0765RTTU |
![]() Fairchild Semiconductor |
![]() Power Switch ICs - Power Distribution |
![]() Data Sheet |
![]() Negotiable |
|
||||
(China (Mainland))










